Admission Related Queries:
+91 - 9303873121
E-Mail :
info@ribs.education
Home
The Institute
About RIBS
Board Of Governers
Academic Advisory Board
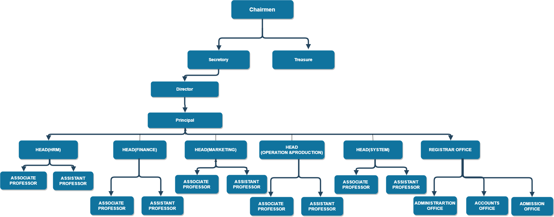
Organizational Chart
Grievance Redrassal Cell
Women Grievance Cell
Mendetory Disclosure
Vision & Mission
Chairman Message
Secretary Message
Pedagogy
Academics
PGDM
PGDM-BFSI
Admission
Faculties
Coruses
AICTE Approval & Reports
Facilities
Library Facility
Lecture Theatre Facility
Computer Lab Facility
Hostel Facility
Transport Facility
Loan & Medical Facility
Placement & Training
Training & Placement
Placement Policy
Student Corner
Photo Gallery
Student Blog
Anti Ragging Squad 19-20
Feedback
Contact Us
ORGANICATIONAL CHART